首頁
我們
集團簡介
發展曆程
品牌理念
文化理念
産業
不動産
科創
産業投資
高端服務
新聞
人才
人才理念
正中招聘
賦能中心
工作環境
員工活動
責任
正中公益慈善基金會
學勤書院
夥伴
合作夥伴
聯系我們
正中公益慈善基金會
Genzon Charity Foundation
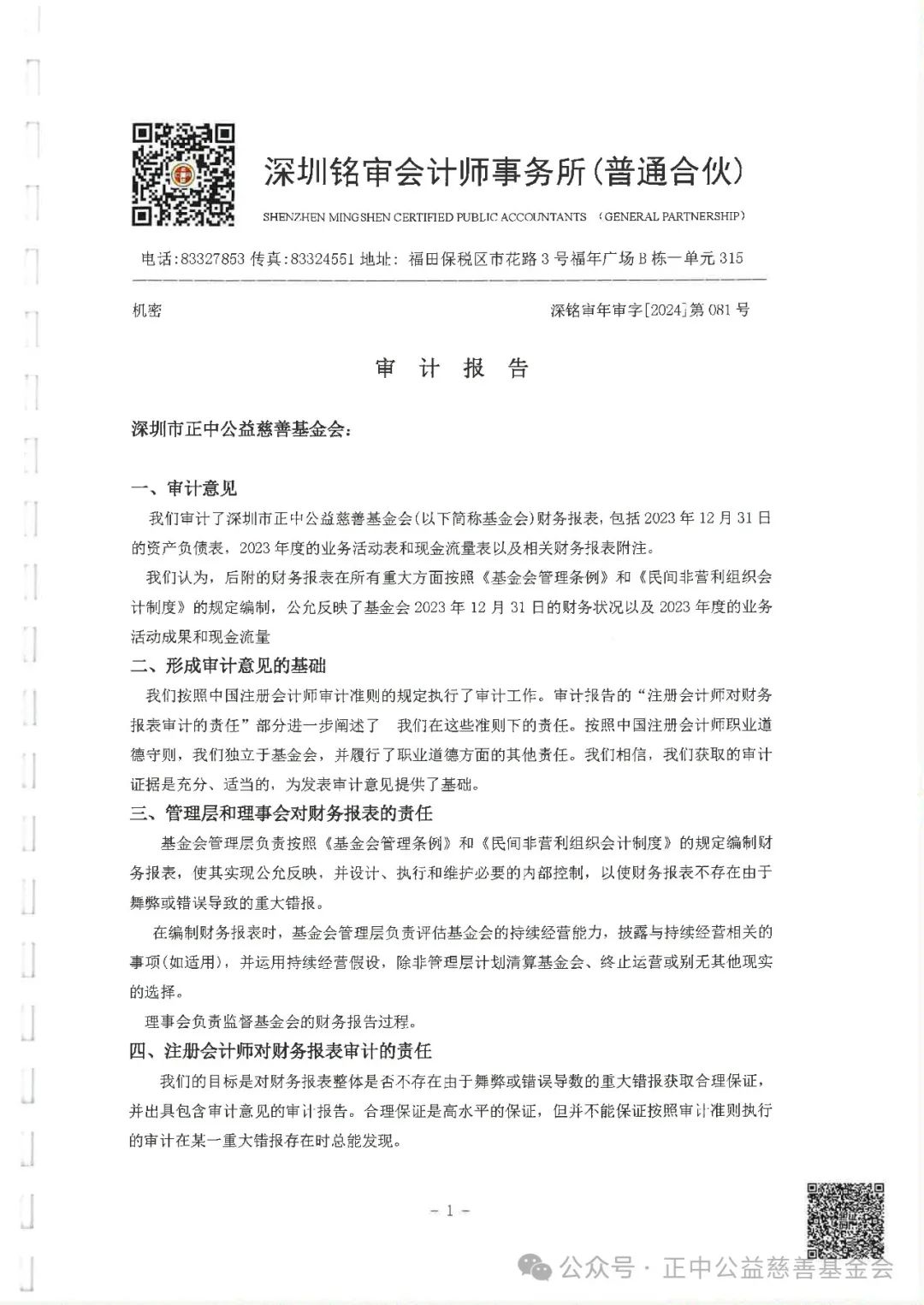
深圳市正中公益慈善基金會2023年财務審計報告
2024-04-10
分享:
0
上一篇:
全國首家!高爾夫傳承博物館盛大啓幕
下一篇:
深圳市正中公益慈善基金會2023年捐贈收入信息公開
更多新聞
全國首家!高爾夫傳承博物館盛大啓幕
深圳市正中公益慈善基金會2023年捐贈收入信息公開
深圳市正中公益慈善基金會2023年公益項目大事記
正中集團董事長鄧學勤當選深圳大學校友總會理事會執行會長
鄧學勤出席港中大聯合書院校友會“灣區融合正中行”,賀港中大(深圳)建校十載
深圳市正中公益慈善基金會2022年财務審計報告
深圳市正中公益慈善基金會2022年捐贈收入信息公開
更多
返 回
聯系方式
/
廉潔正中
/
網站索引
/
法律聲明
©2020 正中集團
備案号:粵CP備14060846号
粵公網安備 44030502000980号
集團網群:
科興服務
科澤新材
科麗爾新材
華美科技
禾美冷鏈
隐秀高爾夫俱樂部
隐秀山居酒店
集團公衆号
正中圈兒
技術支持